经中华人民共和国教育部审批,青岛农业大学与英国皇家农业大学联合举办的外国硕士学位教育项目,自2026年起开始招生,招生规模每年400人,共四个专业。
一、项目介绍
青岛农业大学是山东省属重点建设高校,教育部本科教学工作水平评估优秀学校,山东省“高水平大学”“高水平学科”建设单位,“山东特色名校工程”重点建设大学。学校与英国皇家农业大学合作设立的中外合作办学机构巴瑟斯未来农业科技学院,自2020年成立以来,连续五年获青岛市引进优质高等教育资源补助资金;2023年5月获批山东高校中外合作办学示范工程立项建设机构;2024年2月获批山东省专业特色学院;2025年5月成功承办了教育部中外合作办学联席会第十一次年会。学院已培养两届本科毕业生,双学位授予率达98.5%,升学率超56%,国(境)外深造学生中85.5%被帝国理工学院、新加坡国立大学、伦敦大学学院等QS排名前200高校录取。
英国皇家农业大学创立于1845年,经维多利亚女王批准成为皇家直属院校,查尔斯三世国王担任大学理事会主席兼荣誉校长,是全球英语国家第一所农业院校。该校在创新创业教育方面居英国领先地位,《卫报》大学指南显示其农业专业位列全英第三,食品、资源与环境专业位列全英第五,学生满意度高居全英第七,并在Whatuni Student Choice Awards评选中长期保持在全英国前十。学校在精准农业、食品安全、碳汇技术等前沿领域拥有权威优势,为全球农业与环境领域输送了大量杰出人才,现任苏格兰农业部部长、爱尔兰农业部部长、英国资源与环境协会主席均毕业于此。
为响应全球粮食安全与可持续发展目标,服务中国乡村振兴国家战略,推动农业科技创新与乡村振兴领域的全球对话与合作,两校强强联合,在本科合作办学基础上,推出硕士教育项目,面向全社会招生。项目致力于融合中英农业教育优势,打造“中外农业高等教育融合创新的标杆平台”,构建国际“产学研”一体化培养模式,着力培养具有国际视野、创新意识与扎实专业能力的高层次、国际化新型农业科技人才。
二、项目优势
1.教育部官方认证学位。学生完成规定学业并达到学位授予条件后,可获得英国皇家农业大学颁发的硕士学位证书,所获学位可通过中国教育部留学服务中心认证,实现国内外双重认可,效力等同国内相应学位。
教育部涉外监管网查询链接:
https://www.crs.jsj.edu.cn/aproval/detail/2794
2.机构办学质量保障。本项目是在青岛农业大学巴瑟斯未来农业科技学院多年本科办学取得优异成果的基础上新增设硕士项目,具有深厚的教学基础和品牌质量保证。
3.不出国门的“超值留学”体验。学生无需出国即可低成本享受优质纯正英伦教育,有效节约学习时间和成本。
4.申请制入学。申请者按照英国皇家农业大学录取条件提交申请,无需参加全国硕士研究生招生考试。
5.灵活的授课模式。采用周末集中线下授课+线上混合式学习模式,适合广大在职人群。
6.产学研深度融合。依托青岛农业大学国家级教学实验实践平台及英国皇家农业大学的全球合作网络,聚集社会精英群体参与,为学生提供丰富的社会实践和行业交流机会。
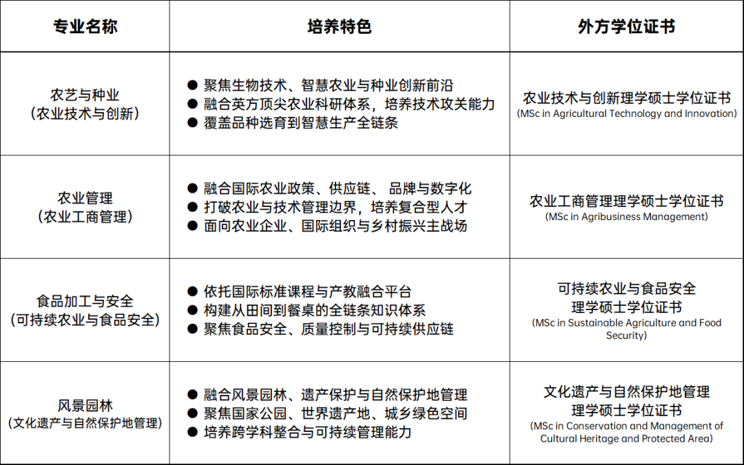
三、专业设置和招生计划
本项目共批设4个专业,每个专业计划招生100人。
注:MSc= Master of science
四、核心课程模块
学生在2年学制内,需完成并通过中英双方共同制定的人才培养方案中规定的所有课程学习及硕士学位论文。公共课程(思政、英语课)由中方教师授课,核心专业课程以英方教师授课为主,中方2门,英方5-8门课程(具体以培养方案和英方毕业标准为准)。
五、教学模式
教学语言:中英文授课。
授课形式:周末集中线下授课+线上混合式学习。线上全程使用英国皇家农业大学国际虚拟学习平台(IVLE),提供视频、资料、在线活动等资源,线下结合讲座、研讨会、案例研究、专家演讲、小组讨论及指导性自主学习等多种形式开展教学。
学期安排:学制2年,分为4个学期进行学习。其中,学术英语1个学期;专业课程学习2个学期,硕士学位论文1个学期。
六、申请条件
1. 拥护中国共产党的领导,品德良好,遵纪守法。
2. 已获得学士学位(应届毕业生须在入学前取得学位),具有相关专业学术背景和社会实践成果。
3. 学术背景不足但具有丰富的工作经验或成果的申请者,通过项目主管审核后,可获得英语笔试和英语面试资格。
4. 英语水平要求(满足以下任一条件):
(1)雅思IELTS 6.5分 (单项不低于5.5分),或同等英语能力考试成绩(托福、PTE等),成绩须在两年有效期内(以报名时间为准),可免英语笔试和英语面试;
(2)在英语母语国家或全英文授课的大学获得本科学位(含中外合作办学项目),可免英语笔试和英语面试;
(3)通过英国皇家农业大学综合英语语言能力测试(笔试合格者参加面试)。
七、毕业要求
学生需修满培养方案学分,完成规定核心课程学习,提交硕士学位论文合格者,将授予与英国皇家农业大学本部完全一致的硕士学位证书。
八、学制和学费
学制:两年
学费标准:人民币8.9万元/年(按学年收取,不含教材、住宿费等杂费)。
学籍注册费:英方注册费用人民币2万元/人。如学生在学制内未能取得学位,无需再缴纳学费和学籍注册费,但需缴纳未合格课程的重修费用。
九、申请时间和授课地点
针对2026年9月入学的学员,现已开放申请。
申请截止时间:2026年6月30日。
参加英国皇家农业大学综合英语语言能力测试的申请者,需按照考试批次参加相应的英语笔试和面试。
第一批次:2026年5月(具体时间和方式另行通知)
第二批次:2026年7月(具体时间和方式另行通知)
授课地点:青岛,其他(待定)。
十、申请流程
1. 在线报名:登录青岛农业大学网上申请系统提交申请,需提交的申请材料见附件1、附件2。
2. 材料审核:招生办公室进行资格审查。
3. 入学考核:符合申请条件的,或者参加英国皇家农业大学综合英语语言能力测试考核合格的学生择优录取。
4. 入学注册:学员按规定时间入学报到后,在中国教育部留学服务中心“中外合作办学信息管理平台系统”注册,并在英国皇家农业大学进行研究生学籍注册。
附件下载:
https://bss.qau.edu.cn/content/tzgg/a0f6ff00042f413996635350a399be9e
希望以上信息对在职考研、提升学历的同学有所帮助。如果你有其他关于在职提升学历、中外合办免联考、管理类联考等问题,欢迎扫码加老师咨询~
